政府信息公开
索引号
4330451404/202300294
文  号
来 源
林业和草原局
公开日期
2023-11-17
关于公开香格里拉市林业和草原局普法责任清单的公告
发布时间:2023-11-17 08:48     浏览次数:942   
字体:[ ]
打印

公告

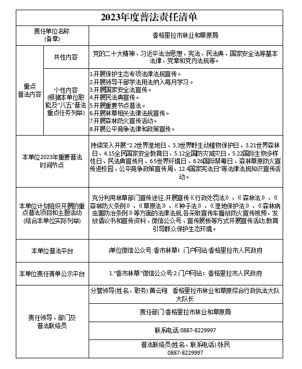
根据《关于印发<中共香格里拉市委普法办公室关于进一步健全完善普法责任制的工作方案>的通知》,市林草局认真梳理部门权责清单,对据以履行职责职能的法律法规、普法实施活动及普法特殊时段、节点等进行详细梳理,形成部门普法责任清单。现将香格里拉市林业和草原局普法责任清单公开如下:

 2.png

 

 

 

                    香格里拉市林业和草原局

                 2023年11月17日


主办:香格里拉市人民政府 承办:香格里拉市人民政府办公室
地址:迪庆藏族自治州香格里拉市新行政中心1号楼 联系电话:0887-8222511
建议使用1920*1080分辨率/IE9以上浏览器访问达到最佳效果 本站已支持IPV6/IPv4访问
站内不良信息举报电话:0887-8226712