本站支持IPv6/IPv4
中国政府网
云南省政府
迪庆州政府
简体
/
繁体
无障碍浏览
长者模式
+
温馨提示:2023年11月6日至2023年11月12日政府网站群进行无障碍适老化改造,若有异常,敬请谅解!
站群搜索
首 页
魅力香格里拉
新闻中心
政务公开
政务服务
互动交流
政务新媒体
当前位置
>
首页
>
新闻中心
>
香格里拉要闻
新闻中心
香格里拉要闻
部门动态
乡镇动态
通知公告
州政府信息
省政府信息
国务院信息
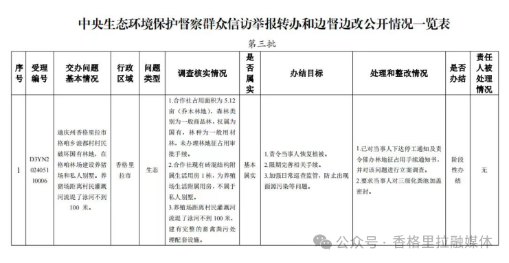
中央生态环境保护督察群众信访举报转办和边督边改公开情况一览表(第三批)
发布时间:2024-05-24 10:41
来源:香格里拉市融媒体
浏览次数:343
字体:【
大
中
小
】
打印
分享:
截至2024年5月22日,对中央第七生态环境保护督察组向香格里拉市移交的第三批群众信访举报件1件,各责任单位均按要求上报调查处理情况。
截至当日,移交香格里拉市的第三批信访举报件1件,均按期办理、反馈,阶段性办结1件。
扫一扫在手机打开当前页面
上一篇:
香格里拉市召开纳帕海创建A级景区工作专题会议
下一篇:
香格里拉市多措并举开展“五经普”数据质量自查工作