各州、市人民政府,省直各委、办、厅、局:
《云南省贯彻落实国务院办公厅2018年政务公开工作要点分工方案》(以下简称分工方案)已经省人民政府同意,现印发给你们,并提出以下要求,请认真贯彻执行。
一、加强组织领导
推进政务公开是全面贯彻党的十九大和十九届二中、三中全会精神,促进法治政府、创新政府、廉洁政府和服务型政府建设的重要举措和必然要求,是各级政府及其部门义不容辞的责任。各地各部门要以习近平新时代中国特色社会主义思想为指引,深入贯彻落实党中央、国务院和省委、省政府重要决策部署,切实将全面推进政务公开工作列入重要议事日程,真正把政务公开工作与本地本部门的中心工作同研究、同部署、同考核、同推进,着力加强公开解读回应工作,着力提升政务服务工作实效,着力强化公开平台建设管理,着力推进政务公开制度化规范化,确保年度政务公开各项工作任务落实到位。各地各部门主要负责同志每年至少听取1次政务公开工作汇报,研究部署推进工作;确定1位负责同志分管政务公开工作,列入工作分工并对外公布。要全面加强政务公开工作力量配置,各州、市人民政府要在办公厅(室)完善专门工作机构,省直各部门要明确工作承担机构,加快配齐配强专职工作人员。对年内仍未建立专门工作机构的州、市和未明确工作承担机构的省直部门,在政务公开年度综合考评中实行“一票否决”。
二、压实工作责任
各级政府及部门办公厅(室)要切实承担起本地本部门政务公开工作的组织推动、统筹协调、督促检查主体责任,按照“年布局、季统筹、月计划、周安排、日对照”工作思路,坚持事前谋划、事中督导、事后总结,有力有序推进本地本部门政务公开各项工作;要对照分工方案将责任落实到具体部门、落实到具体责任人。有关牵头单位要按照“谁牵头负责、谁组织落实”的原则,不断强化对本系统本行业政务公开工作的指导、督促和检查,加强上下联动、横向协调,增强合力;要紧盯国家政务公开最新部署,依法依规推进,立足自身职能加强调查研究和统筹协调,及时掌握进展情况,及时协调解决遇到的困难和问题。有关责任单位要根据职能分工,进一步细化分解任务,确保各项目标任务按时完成。同一事项由多个部门共同完成的,牵头部门要做好统筹协调,形成齐抓共管、共同推进的工作格局,防止出现工作遗漏。
三、强化督查检查
要积极适应新时代政务公开新要求,不断更新完善考核办法,将政府信息公开、重要政策解读、政府新闻发布、回应公众关切、扩大公众参与、平台渠道建设管理等公开业务推进情况,作为政务公开核心内容纳入年度目标管理绩效考评体系,严格落实国务院关于“政务公开工作在各地各部门年度综合考评体系所占分值权重不得低于4%”的规定要求。要将年度政务公开重点工作落实情况作为政务督查重要内容,加强定期检查和动态督办,务求事事有着落、件件有回音、项项有结果。要认真对照2013年以来国家和我省政府信息与政务公开工作要点,对行政权力、财政资金、公共资源配置、公共服务、公共监管等重点领域和关键环节信息公开存在的问题,组织开展“回头看”,着力检查整改,切实抓实政府网站重点领域政府信息公开专栏建设。省政府办公厅将适时对分工方案落实情况开展专项督查,全面推进政务公开工作的落实;各地各部门的落实情况要在自身政府网站开设专题网页集中展示,并纳入年度政务公开综合考评重要指标内容。
云南省人民政府办公厅
2018年5月22日
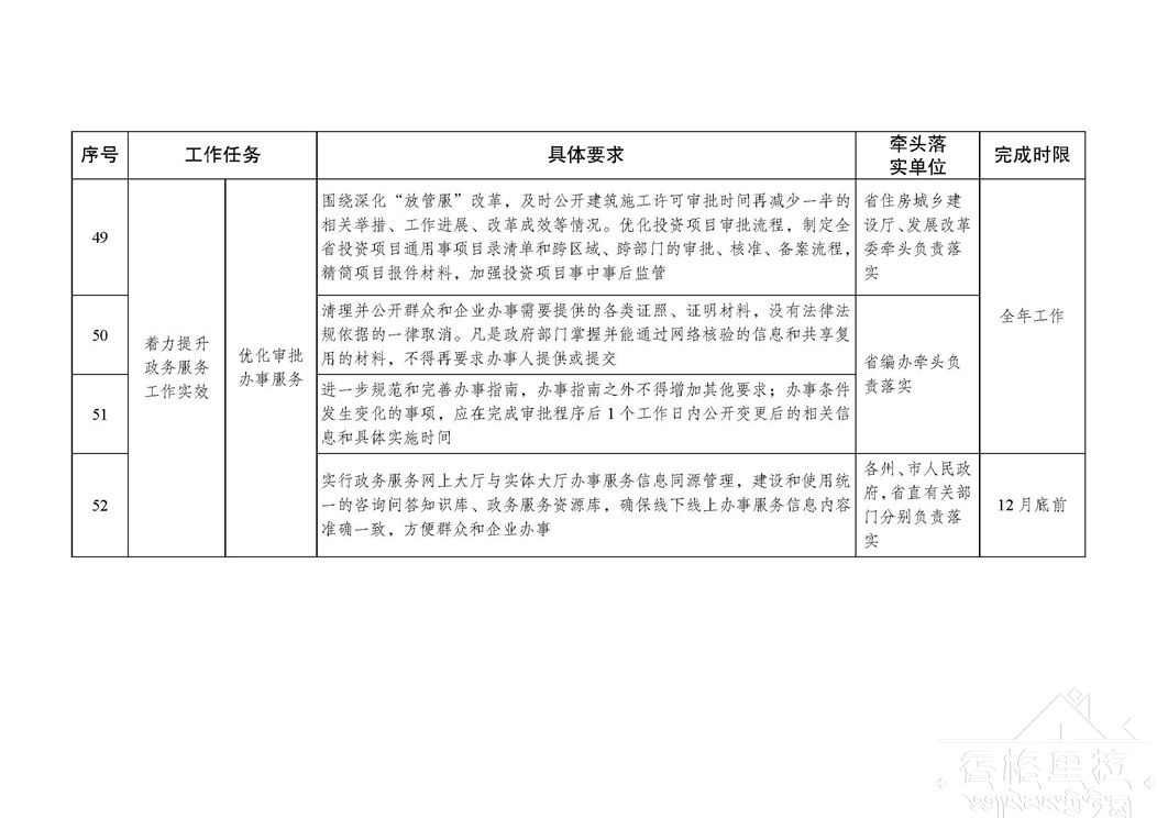
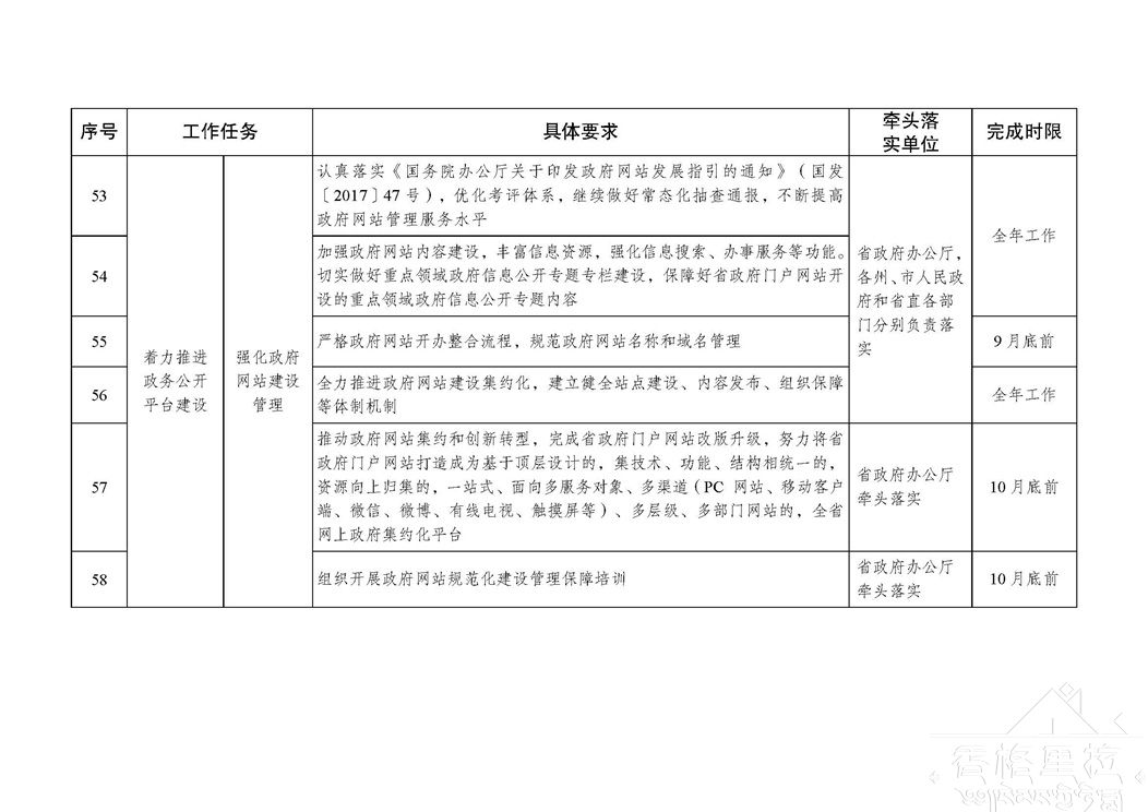
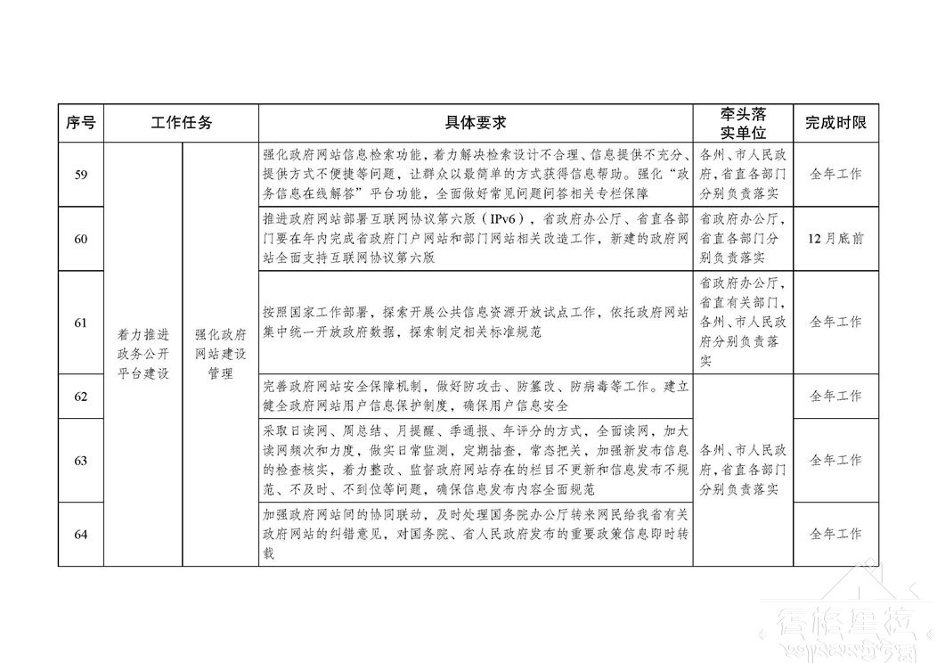
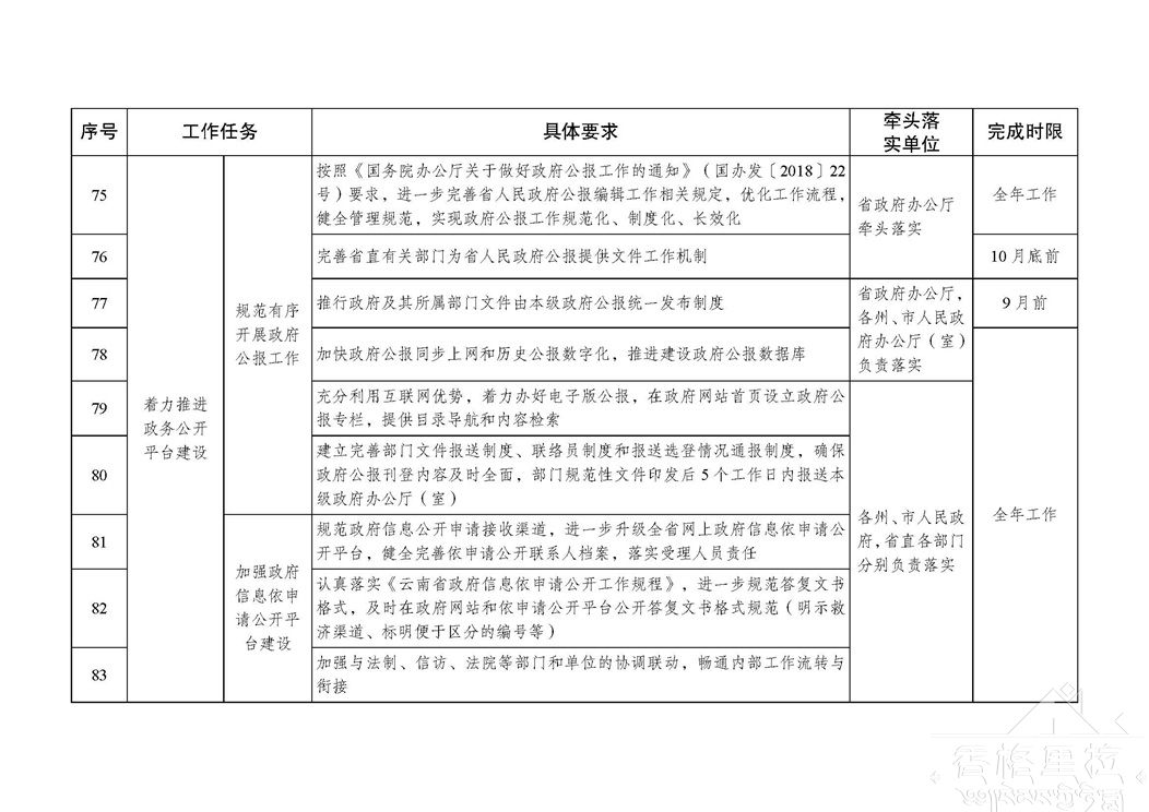
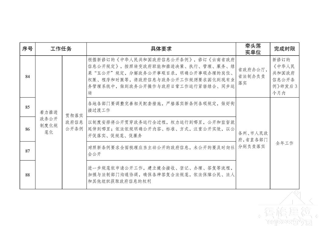
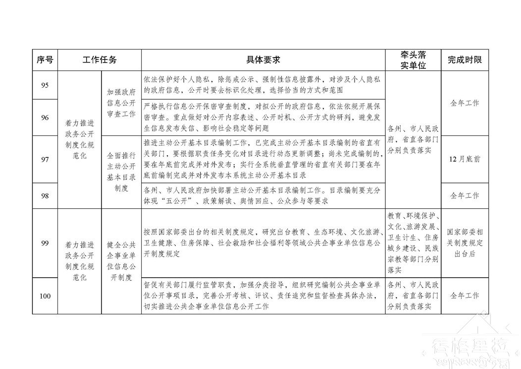
(此件公开发布)

















