本站支持IPv6/IPv4
中国政府网
云南省政府
迪庆州政府
简体
/
繁体
无障碍浏览
长者模式
+
温馨提示:2023年11月6日至2023年11月12日政府网站群进行无障碍适老化改造,若有异常,敬请谅解!
站群搜索
首 页
魅力香格里拉
新闻中心
政务公开
政务服务
互动交流
政务新媒体
当前位置
>
首页
>
新闻中心
>
通知公告
新闻中心
香格里拉要闻
部门动态
乡镇动态
通知公告
州政府信息
省政府信息
国务院信息
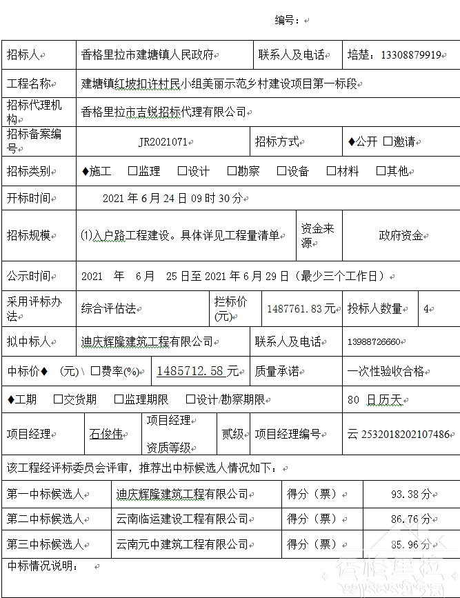
中标公示发布登记表
发布时间:2021-06-24 10:54
来源:香格里拉市政务服务管理局
浏览次数:690
字体:【
大
中
小
】
打印
分享:
中标公示发布登记表
扫一扫在手机打开当前页面
上一篇:
香格里拉市公安四级网络和互联网专线链路租用服务建设项目(二次)竞争性谈判公告
下一篇:
香格里拉市人民医院10KV配电安装工程及安装材料采购项目中标公告