当前位置> 首页 >专题专栏 >中央生态环境保护督察
中央生态环境保护督察群众信访举报转办和边督边改公开情况一览表(第三十二批)
发布时间:2024-06-21 11:18:44
来源:香格里拉市人民政府
浏览次数:364
字体:【
分享:

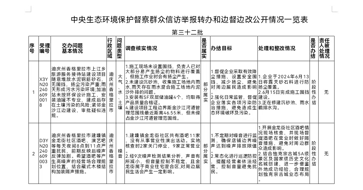
截至2024年620,对中央第七生态环境保护督察组向香格里拉市移交的第三十二批群众信访举报件2件,各责任单位均按要求上报调查处理情况。

    截至当日,移交香格里拉市的第三十二批信访举报件2件,均按期办理、反馈,已办结(含阶段性办结)2件

图片1.png

扫一扫在手机打开当前页面